阿尔伯塔大学(University of Alberta)的一项突破性研究介绍了一类能增强人体对病毒免疫反应的新药,通过促进干扰素的产生,有望在未来病毒爆发时预防或治疗感染,显示出治疗和预防未来病毒爆发的巨大潜力。
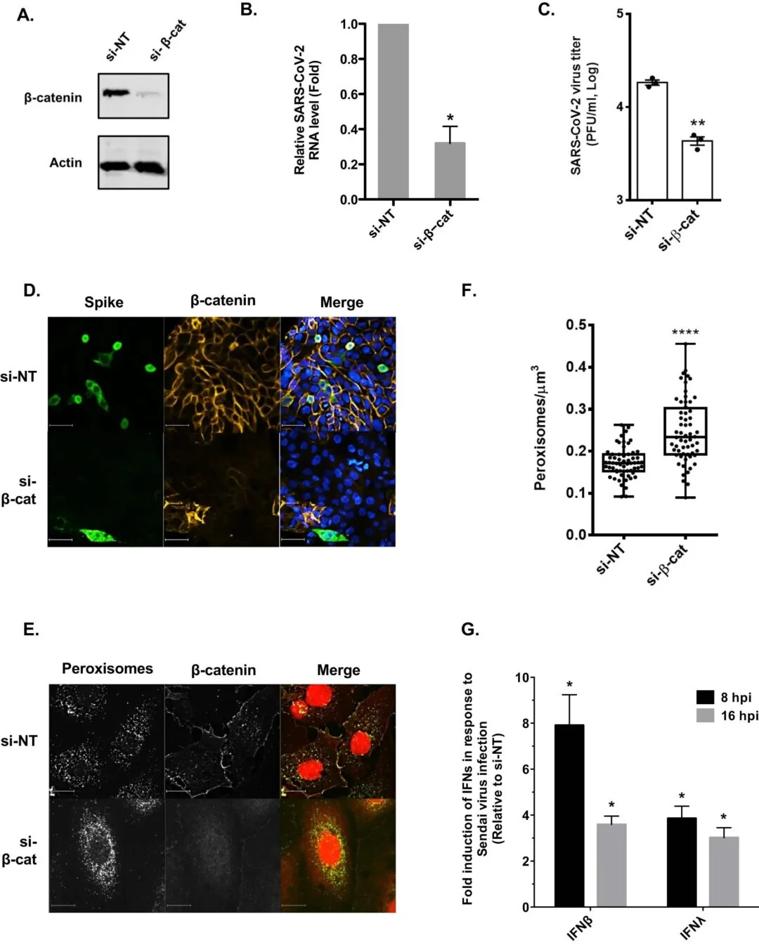
研究小组在发表于《自然》(Nature)杂志的论文中报告说,SARS-CoV-2(引起COVID-19的病毒)激活了细胞中的一种途径,阻止了正常免疫反应的关键部分–过氧化物酶体和干扰素的产生。研究小组成功测试了一种新型抗病毒药物,这种药物能刺激干扰素的产生,从而逆转这种效应。
第一作者、医学和牙科学院细胞生物学教授汤姆-霍布曼(Tom Hobman)解释说,干扰素通过关闭受感染细胞来阻止受感染细胞产生更多病毒,这通常会导致细胞死亡,然后作用于周围细胞,防止它们受到感染。
![图片[1] - 科学家发现可对抗 COVID-19 的新型抗病毒药物 - 万事屋 | 生活·动漫·娱乐综合社区-银魂同好聚集地](https://www.rei3.com/wp-content/uploads/2024/03/6fa0fcebe272464db386771896bbb923noop.image_.webp)
这篇论文建立在他的团队 早期研究该研究表明,HIV 是如何进化到激活细胞中的 Wnt/β-catenin 信号通路,从而阻止机体产生过氧化物酶体,而过氧化物酶体能触发干扰素的产生。研究人员认为,另一种RNA病毒 SARS-CoV-2 也会以类似的方式对抗人体的抗病毒反应。
![图片[2] - 科学家发现可对抗 COVID-19 的新型抗病毒药物 - 万事屋 | 生活·动漫·娱乐综合社区-银魂同好聚集地](https://www.rei3.com/wp-content/uploads/2024/03/280c395c0e38de5cf422b0f75de32fc7noop.image_.webp)
![图片[3] - 科学家发现可对抗 COVID-19 的新型抗病毒药物 - 万事屋 | 生活·动漫·娱乐综合社区-银魂同好聚集地](https://www.rei3.com/wp-content/uploads/2024/03/4cd2da515d8e92c62812a2a49f83e127noop.image_.webp)
药物检测取得可喜成果
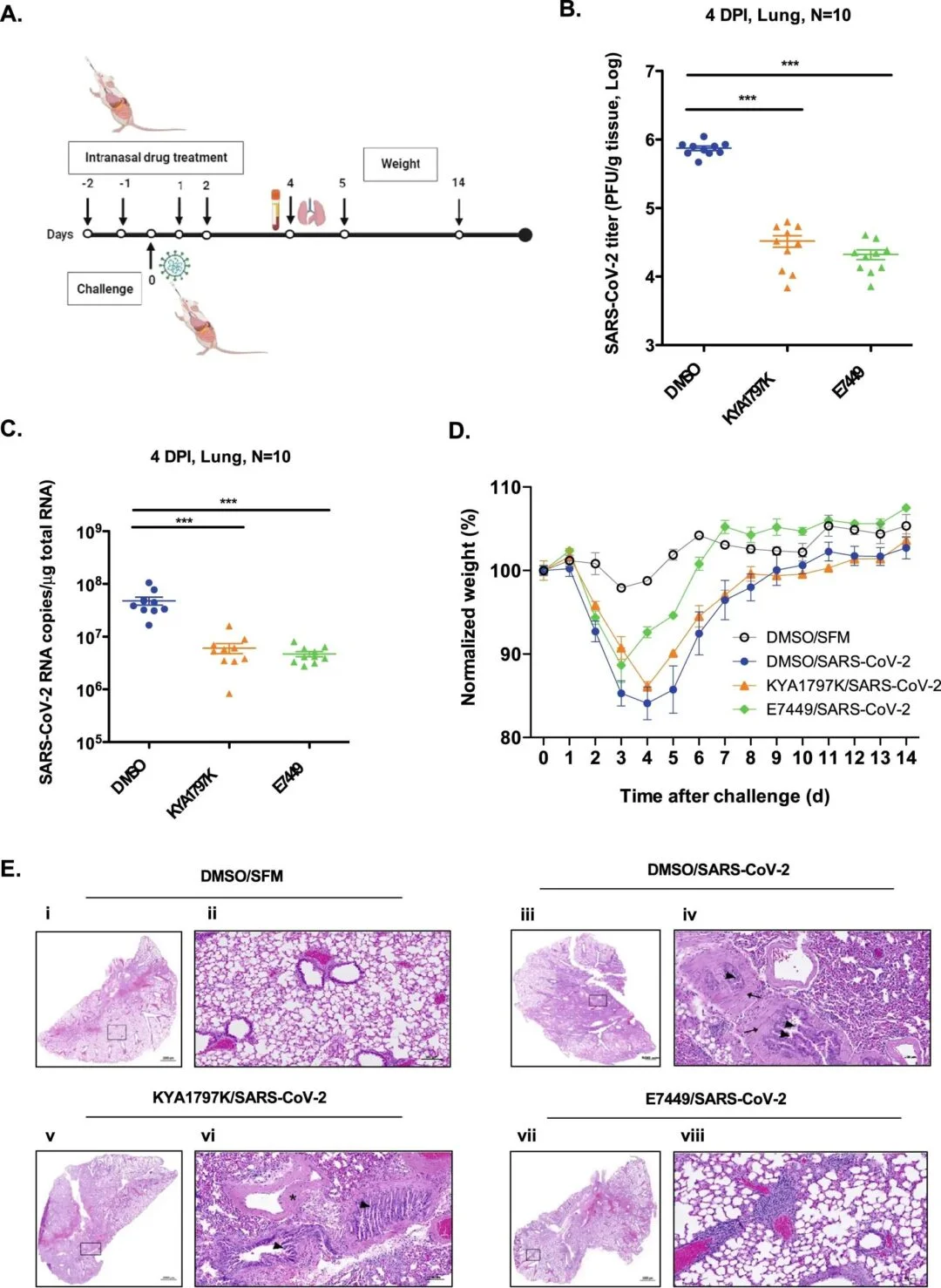
在这项研究中,研究小组尝试了40种针对Wnt/β-catenin信号通路的现有药物。大多数药物最初都是为治疗癌症而开发和测试的,癌症通常会对干扰素分泌的增加做出反应。其中三种药物大大减少了肺部发现的病毒数量,其中一种药物还能有效减轻小鼠的炎症和其他临床症状。
![图片[4] - 科学家发现可对抗 COVID-19 的新型抗病毒药物 - 万事屋 | 生活·动漫·娱乐综合社区-银魂同好聚集地](https://www.rei3.com/wp-content/uploads/2024/03/4c0c8470d13ca86cf479ab8de08d7750noop.image_.webp)
![图片[5] - 科学家发现可对抗 COVID-19 的新型抗病毒药物 - 万事屋 | 生活·动漫·娱乐综合社区-银魂同好聚集地](https://www.rei3.com/wp-content/uploads/2024/03/1954a825c77384205ce0b099bc20a83fnoop.image_.webp)
霍布曼说:”我们看到,在某些情况下,试管中产生的病毒数量减少了 1 万倍。”
在病毒爆发期间,可能已经接触到病毒或已经出现早期症状的人将服用四到五天的疗程,以提高他们的过氧化物酶体水平,限制疾病的严重程度和传播。
这种方法的优点在于,在没有病毒感染的情况下,不会产生干扰素。研究人员认为这些药物有可能成为抗击新出现病毒的一线药物。
编译自:ScitechDaily
文是楼上发的,图是楼上帖的,寻仇请认准对象。
有些是原创,有些图文皆转载,如有侵权,请联系告知,必删。
如果不爽,请怼作者,吐槽君和你们是一伙的!请勿伤及无辜...
本站所有原创帖均可复制、搬运,开网站就是为了大家一起乐乐,不在乎版权。
对了,本站小水管,垃圾服务器,请不要采集,吐槽君纯属用爱发电,经不起折腾。


























暂无评论内容